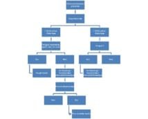
La stratégie proposée par Toussaint et al. [1] présente la particularité de ne pas prendre en compte le peak cough flow dont nous avions parlé précédemment et qui est souvent utilisé pour évaluer l’efficacité des techniques d’aide à la toux.
Torres-Castro et al. [2] se basent principalement sur la valeur du Peak Cough Flow (PCF) et de la Capacité Vitale (CV) pour orienter sur l’utilisation d’une aide à la toux.
Par ailleurs, ce "modèle" inclus aussi la respiration glosso-pharyngée, technique efficace pour augmenter la CV et le PCF
Par ailleurs, ce "modèle" inclus aussi la respiration glosso-pharyngée, technique efficace pour augmenter la CV et le PCF
Ces stratégies n’ont pas été évaluées. Il est donc impossible que l’une est meilleure que l’autre, ou tout simplement qu’elle est efficace pour un désencombrement proximal ou devant une toux inefficace.
Avez-vous des retours d’expériences sur vos prises en charge pour améliorer la toux chez vos patients neuromusculaires ? Utilisez-vous ce type de stratégie ?
Références
[1] Toussaint M, Steens M, Soudon P. L’insufflation-exsufflation mécanique (Cough-Assist® et Pegaso®) : bases physiologiques, indications et recommandations pratiques. Réanimation (2009) 18, 137—145.
[2] Torres-Castro R, Monge G, Vera R, Puppo H, Céspedes J, Vilaró J. Therapeutic strategies to increase the effectiveness of cough (Article in Spanish). Rev Med Chil. 2014 Feb;142(2):238-45.
[2] Torres-Castro R, Monge G, Vera R, Puppo H, Céspedes J, Vilaró J. Therapeutic strategies to increase the effectiveness of cough (Article in Spanish). Rev Med Chil. 2014 Feb;142(2):238-45.
A lire aussi
Article de Riffard et al. sur les modalités d’utilisation du Cough-Assist : Riffard G, Jouve A, Labeix P. Que faire en cas d’inefficacité de la toux ? Intérêt et modalités d’utilisation du Cough-Assist®. Kinésithérapie, la Revue, Volume 10, Issue 103, July 2010, Pages 11-17.



