– Distinguer les syndromes de douleurs chroniques primaires des syndromes de douleurs chroniques secondaires ;
– Intégrer les diagnostiques existants comme les migraines ;
– Proposer des définitions et des descriptifs précis de ces différents diagnostiques.
Cette classification a été acceptée et implique les points suivants :
• La douleur chronique : est désormais définie comme une douleur dont la durée de l’épisode ou sa récurrence dépasse 3 mois.
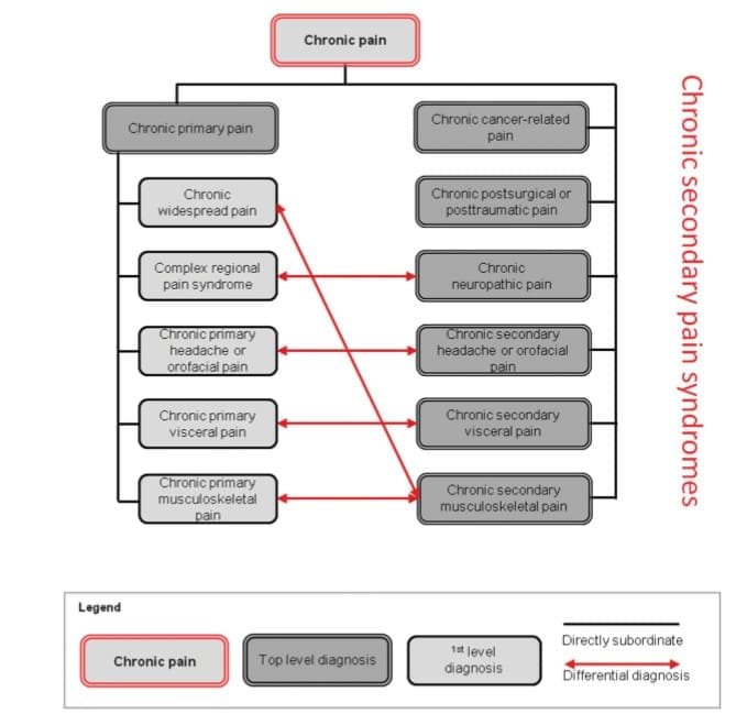
• Les douleurs chroniques primaires : sont des douleurs situées dans une ou plusieurs régions anatomiques qui persistent ou sont récurrentes depuis au moins 3 mois et sont associées à une détresse émotionnelle significative ou à une incapacité fonctionnelle (interférence avec les activités du quotidien et la participation dans les rôles sociaux) et ne pouvant s’expliquer par une autre condition chronique. Les auteurs font remarquer que la récente définition « nociplastique » peut décrire certains des mécanismes en jeu dans ce type de douleur.
• Les syndromes de douleurs chroniques secondaires : sont liés à d’autres maladies en tant que cause sous-jacente et pour lesquelles la douleur peut être considérée à l’origine comme un symptôme. Dans de nombreux cas, la douleur chronique peut persister malgré la réussite du traitement de la cause initiale ; dans de tels cas, le diagnostic de douleur demeure, même après que le diagnostic de la maladie sous-jacente ne soit plus pertinent.
• Les syndromes de douleurs chroniques secondaires comprennent 6 sous-groupes qui possèdent chacun leur propre définition : on y trouve :
– La douleur chronique en rapport au cancer
– La douleur chronique post-traumatique ou post-chirurgicale
– La douleur chronique neuropathique
– La douleur chronique secondaire migraineuse ou oro-faciale
– La douleur chronique secondaire viscérale
– La douleur chronique secondaire musculo-squelettique
Enfin, notez que la CIM-11 met également à disposition des praticiens un système de codage optionnel permettant d’intégrer à la douleur les notions de sévérité, d’évolution temporelle et de présence de facteurs psychosociaux associés.
De nouveaux travaux testant cette classification devraient apparaitre rapidement et venir compléter les études pilotes existantes (2,3).
Références
(2) Barke A, Korwisi B, Casser HR, Fors EA, Geber C, Schug S, Stubhaug A, UshidaT, Wetterling T, Rief W, Treede RD. Pilot field testing of the chronic pain classification for ICD-11: the results of ecological coding. BMC Public Health 2018;18:1239.
(3) Smith BH, Fors EA, Korwisi B, Barke A, Cameron P, Colvin L, Richardson C, Rief W, Treede RD. The IASP classification of chronic pain for ICD-11: applicability in primary care. PAIN 2019;160:83–87.



